Skip to content
首页
技术经验
Linux
VPS及网络
编程学习
羽球心得
感悟人生
联系交流
联系方式
管理
大隐中心
Search for:
首页
技术经验
Linux
VPS及网络
编程学习
羽球心得
感悟人生
联系交流
联系方式
管理
chatroom-in-go
Home
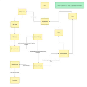
Go 语言开发聊天室全教程
chatroom-in-go
文章导航
Previous
Previous post:
Go 语言开发聊天室全教程
发表回复
取消回复
您的邮箱地址不会被公开。
必填项已用
*
标注
评论
*
显示名称
*
邮箱
*
网站
Δ